河南工业大学云阙工作室第一届招新面试顺利开展
以专业考核选拔潜力人才以专业考核选拔潜力人才
为吸纳全校优秀学子加入,推动校园数字化建设与技术创新工作,河南工业大学云阙工作室第一届成员招新面试于近日在 4 号楼 206 教室有序开展。本次面试以 “基础能力 + 学习态度 + 项目适配度” 为核心考察目标,通过系统化流程与专业化评审,精准筛选具备潜力的新成员,为工作室注入新鲜血液。
本次面试活动流程紧凑、安排细致,为候选人提供了充分了解工作室的机会。

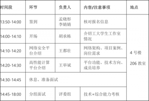
孟晓彤、李婧婧两位老师负责签到环节,仔细核对报名信息,确保面试秩序井然。胡承栋老师开场介绍工大学生工作室的整体情况,让候选人对工作室的定位与发展方向有了初步认知。
随后,两场平台介绍环节依次进行:王都壮老师详细讲解网络安全平台的架构、项目案例及岗位需求;王举斌老师介绍高性能计算平台的功能、技术方向与成员培养计划。通过专业讲解,候选人对工作室的业务领域与发展前景有了更清晰的认识。最后,候选人调整状态,迎接接下来的面试考核。
本次面试组建评审团队,由李秋宇、焦天博、李爽、王景钰、郝寒宇、周梓涵、刘怡辰担任主评委,李翱、胡承栋、王举斌、王都壮担任副评委。主评委聚焦技术问题提问与综合表现记录,副评委负责面试过程的整体把关,确保评审标准统一、选拔过程公平公正。面试结束后,评委组当场汇总评分,结合多维度表现择优标记候选人,保障选拔质量。
候选人按照报名方向分组参与面试(以前端开发组为例)。
-300x169.png)
考核内容涵盖个人陈述、技术问答和综合评估三个核心环节。个人陈述环节中,候选人介绍自身专业背景、技能特长及对工作室的认知,展现个人与岗位的匹配度;技术问答环节针对前端开发、后端开发等不同方向,考察候选人的专业基础与问题解决能力;综合评估则重点关注沟通表达、团队协作意识及发展潜力等综合素质。
面试过程中,候选人需携带学生证以备查验,并将手机调至静音状态,严格遵守面试纪律,展现了良好的个人素养。
此次招新面试的顺利开展,为云阙工作室筛选出一批具备潜力的候选人。后续,工作室将根据评分结果确定最终录取名单,为校园数字化建设与技术创新项目储备人才。期待新成员的加入能为云阙工作室注入新的活力,共同推动校园服务与技术应用的创新发展。